关于助学贷款还款方式变更及新系统介绍的通知
各位同学:
国家助学贷款是你以自己的诚信作为担保的信用贷款,可能是你有生以来的第一笔信用活动,作为个人信用记录的开篇之举将终生伴随着你。根据有关规定,贷款学生如不能按期偿还贷款本息,经办银行在计收罚息的同时,定期将拖欠贷款学生的姓名、身份证号、毕业学校、违约行为等提供给教育相关部门,在有关媒体上公布学生的违约信息,并依法追究违约学生的法律责任;违约学生的信息还将载入全国联网的金融机构个人征信系统,不能办理房贷、车贷、信用卡等相关的授信业务,即使是跨行申请,仍将遭到商业银行拒绝,这将对违约人今后的事业和生活产生重要影响。
为了你的诚信和将来的成功,我们特将还款付息办法予以重申:
因贷款系统切换,若同学们在2011年5月20日之前还款可按原提前还款办法进行(到学贷中心领取并填写还款申请表,然后到贷款发放银行办理还款);2011年5月20日至6月1日系统切换,期间无法办理提前还款业务;2011年6月1日起,提前还款应于每年1至10月的每月1至10日(含10日)登录学生在线服务系统,通过支付宝方式还款,建议最好能在5月20日之前还款。学校大力提倡贷款毕业生离校前还款,因从2011年7月1日起,同学们将开始自负利息,但如果离校前还款本人将不用负担利息。
如果家庭经济确有困难,不能提前还款的同学,每年12月20日前登录学生在线服务系统查看利息结算结果,将自负利息存入支付宝账户。
附:1. 新系统贷款、还款、还息、展期流程及注意事项
2.新助贷系统宣传挂图
新系统贷款、还款、还息、展期流程及注意事项
(2011年6月1日实施)
开行贷款业务系统https://www.gbms.cdb.com.cn
一、贷款申请审核办法
有两种申请录入方式:学生申请信息录入和系院对申请学生进行信息录入。
(一)学生申请
申请贷款学生进入开行国家助学贷款学生在线系统(网址),进行注册,录入个人信息,经系院或高校经办人审核后导入高校业务管理系统成为正式数据。
学生登录开行贷款学生在线系统---首次贷款学生注册申请用户名密码(再次贷款学生系统默认用户名13781+身份证号,密码出生年月日8位数)---填写本人贷款申请信息---确定---系院经办人数据导入、审核、汇总上报---系院负责人复核、上报----学校经办数据汇总、审核上报----学校负责人复核、上报—待省资助管理中心、省开行审核批复。
(二)系院申请
系院经办录入学生信息---系院经办人数据审核、汇总上报---系院负责人复核、上报----学校经办数据汇总、审核上报----学校负责人复核、上报—待省资助管理中心、省开行审核批复。
二、提前还款办法
每月1至10日学生登录开行贷款学生在线系统---选择要还款的贷款合同提出申请---10日总行结算利息—11至20日学生查询本息后向支付宝充值----20日扣划----21至月底查询扣款结果。
注:
(一)每年11、12月银行结算不能提前还款。
(二)本次还款失败,下月1-10日重新申请。
(三)系院经办人也可在业务系统帮学生提前还款申请
三、还息办法(本金到期还款方法)
每年12月20日(或本金到期日)前,登录开行贷款学生贷款在线系统--查询应付利息(查看结算本息)---扣款前足额将自付利息存入本人支付宝---等待银行12月20日(或本金到期日)划扣。
注:1、按期存息、到期还本金不需要网上提出申请。
2、12月20日因未存或不能足额存入,银行划扣不到视为欠息违约,纳入人行征信黑名单。
四、展期办理办法。
贷款应届毕业生参加专升本或研究生考试被录取并入学,办理展期后本人学习期间不再承担利息。
(一)申请展期办理程序:毕业前30日向原所在高校提出展期申请。学生持升入院校录取通知书和展期申请表前往被录取高校资助中心办理展期手续。 回升入前高校学生资助管理中心办理相关手续。
(二)申请办理展期需提供如下材料:
1、本人身份证原件及复印件一份(A4纸);
2、研究生(专升本)录取通知书原件及复印件两份 (A4纸);
3、展期申请表两份(升入高校资助中心盖章)。
(三)展期申请截止时间:每年9月20日截至,逾期不再受理,利息自负。
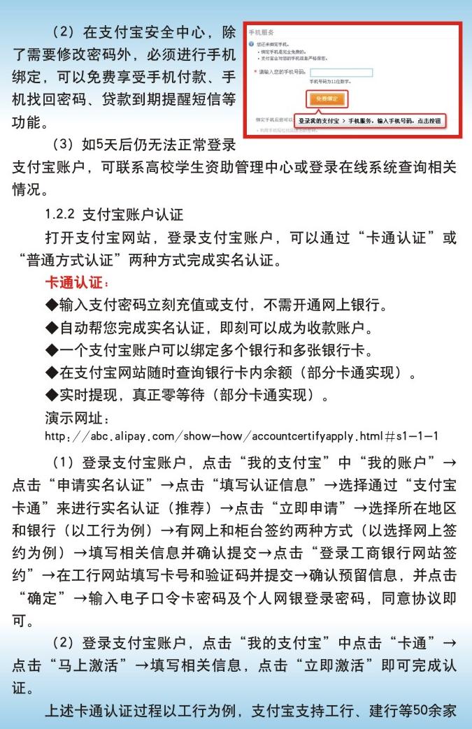
新助贷系统宣传挂图








